Toggle navigation
2026年05月11日 星期一
首页
中心概况
中心简介
领导信息
部门介绍
荣誉展示
实验室资质
资讯中心
中心动态
动态新闻
热点防控信息
突发事件响应
党建园地
预警信息
热点解读
政务公开
政务信息
法律法规
技术标准
财政公开
科研教育
政务服务
办事指南
服务查询
基本公共卫生服务
互动交流
中国卫生工程学杂志
联系方式
健康教育
热点专题
健康主题
当前位置:
首页
>
政务服务
>
中国卫生工程学杂志
政务服务
中国卫生工程学杂志
办事指南
服务查询
基本公共卫生服务
互动交流
中国卫生工程学杂志
联系方式
详情内容
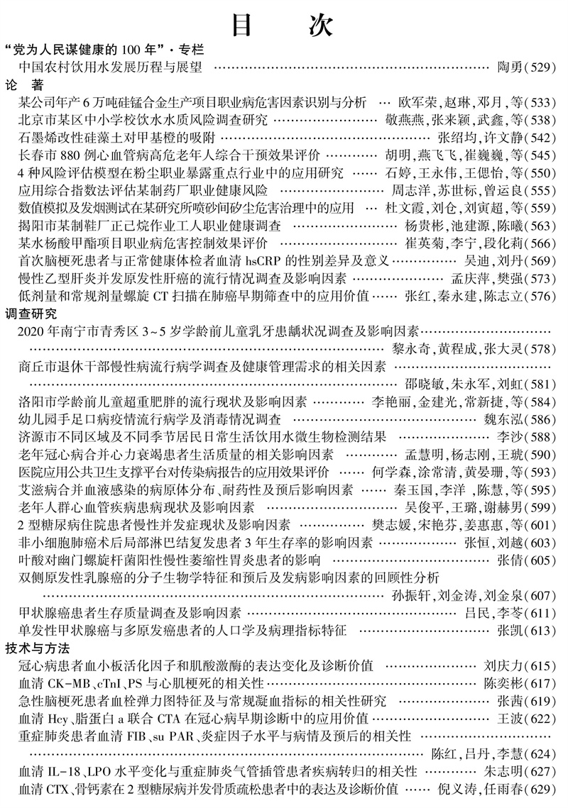
《中国卫生工程学》2021年8月第20卷(总第30卷)第4期目录
文号:第20卷(总第30卷)第4期
时间:2021-08-26
TOP
打印本页
关闭窗口
地图导航
电话:0431-87976809